根据《关于开展国家数字乡村试点工作的通知》(中网办通字〔2020〕15号)要求,中央网信办会同农业农村部、国家发展改革委、工业和信息化部、科技部、市场监管总局、国务院扶贫办等部门组织开展国家数字乡村试点工作。
经各省、自治区、直辖市和新疆生产建设兵团推荐、专家评审及复核,七部门确定了拟作为国家数字乡村试点地区名单。现将名单予以公示,如有异议,请于公示期内与我们联系,反映情况须真实客观,并请提供相关证明材料和有效联系方式。
公示时间:2020年9月18日—9月24日
联系单位:中央网信办信息化发展局
联系电话:010-55635823
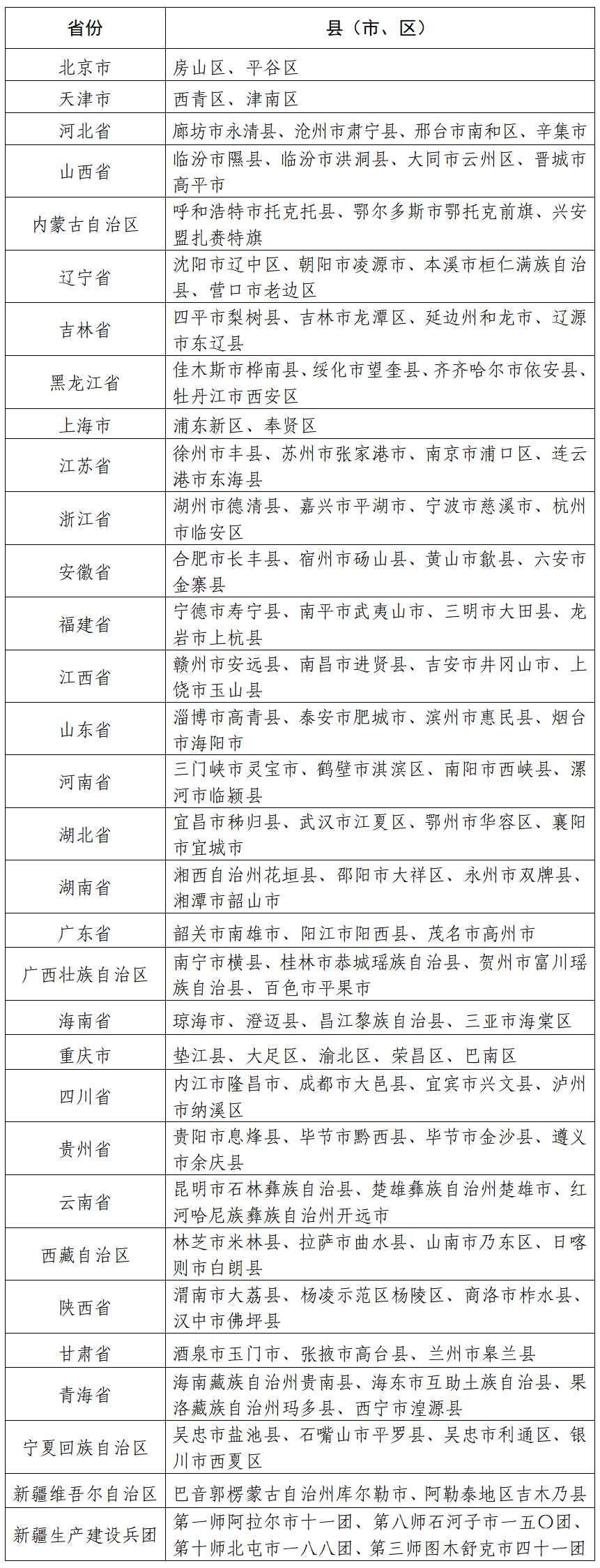
国家数字乡村试点地区公示名单
中共中央组织部 中共中央统一战线工作部 中共中央政法委员会 中央网络安全和信息化委员会办公室 中华人民共和国国家发展和改革委员会 中华人民共和国教育部 中华人民共和国科学技术部 中华人民共和国工业和信息化部 中华人民共和国国家民族事务委员会 中华人民共和国公安部 中华人民共和国民政部 中华人民共和国司法部 中华人民共和国财政部 中华人民共和国人力资源和社会保障部 中华人民共和国自然资源部 中华人民共和国生态环境部 中华人民共和国住房和城乡建设部 中华人民共和国交通运输部 中华人民共和国水利部 中华人民共和国农业农村部 中华人民共和国商务部 国家卫生健康委员会 中国人民银行 国务院国有资产监督管理委员会 国家市场监督管理总局 国家广播电视总局 国家医疗保障局 中国气象局 国家金融监督管理总局 国家粮食和物资储备局 国家能源局 国家国防科技工业局 国家林业和草原局 国家邮政局 国家文物局 国家中医药管理局 国家乡村振兴局 中国共产主义青年团中央委员会 中华全国妇女联合会 中国残疾人联合会 中华全国供销合作总社
中国电信集团有限公司 中国联合网络通信集团有限公司 中国移动通信集团公司 中粮集团有限公司 中国储备粮管理集团有限公司 中国广播电视网络集团有限公司 中国邮政集团有限公司 中国-东盟信息港股份有限公司 北大荒农垦集团有限公司 阿里巴巴集团控股有限公司 腾讯控股有限公司 京东集团股份有限公司 上海寻梦信息技术有限公司 蚂蚁科技集团股份有限公司 北京五八信息技术有限公司
中国信息通信研究院 农业农村部信息中心 中国电子技术标准化研究院 国家工业信息安全发展研究中心 中国农业科学院 农业农村部农村经济研究中心 国家农业信息化工程技术研究中心 中国网络空间研究院 农业农村部规划设计研究院 中国农业大学
中国互联网发展基金会 中国网络社会组织联合会 中国乡村发展基金会 阿里巴巴公益基金会 腾讯公益慈善基金会 友成企业家乡村发展基金会
Copyright © 2023
digitalvillage.cn 备案号:京ICP备2023038469号-1
京公网安备11010202010834号
指导单位:中央网信办信息化发展局
支撑单位:中国电信研究院